6月学习资料——功能性训练促进5-6岁幼儿粗大动作发展的实证研究

作者: 时间:2025-06-26 点击数:

学习档案

             教师:杨林逸

课题名称

动作发育迟缓幼儿融合教育支持策略的个案研究

内容

功能性训练促进5-6岁幼儿粗大动作发展的实证研究_周喆啸

时间

2025.6

形式

文献学习

内容提要

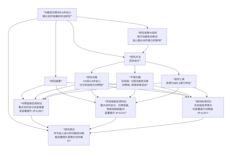
(一) 研究概述:背景、目的与意义

研究背景:幼儿期是粗大动作发展的关键时期。传统的幼儿园体育活动虽然有一定作用,但其针对性和系统性可能不足,需要探索更科学、高效的训练方法以促进幼儿动作能力发展。

研究目的:本研究旨在通过严格的实证研究,探讨功能性训练 这一现代训练方法对5-6岁幼儿粗大动作发展 的具体影响,验证其有效性。

研究意义:为幼儿教育工作者和体育工作者提供一种经过科学验证的、有效的训练范式,丰富幼儿体育教学的理论与实践,从而更好地促进幼儿身心健康发展。

(二) 研究方法:严谨的实验设计

本研究采用实验组与控制组前后测的经典实验设计。

研究对象:

从河北省石家庄市公办幼儿园中选取143名5-6岁幼儿。

随机分为实验组(70人)和控制组(73人)。

1数据显示,两组幼儿在实验前的身高、体重、年龄等基本信息无显著差异,保证了组间的同质性。

干预方案:

实验组:接受为期12周、每周2次、每次40-50分钟的功能性训练。

控制组:维持原有的幼儿园常规体育活动。

训练内容(见表2):功能性训练课程结构完整,包含热身、主体训练和放松环节。主体训练包含丰富的、模拟日常生活和运动模式的趣味性活动,如:

位移技能训练:如“Z型跑”、“动物走路”(模仿熊、螃蟹、青蛙等)等,发展动态平衡与身体协调。

物体控制技能训练:如各种姿势的抛接球、滚动、踢球等,发展手眼、脚眼协调及操控能力。

核心与稳定性训练:如“小飞机”、“推小车”等,增强躯干力量,为动作发力提供稳定支撑。

测评工具与数据处理:

测评工具:采用国际通用的粗大动作发展测试第二版 进行评价。该测试信效度良好,包括位移技能和物体控制技能两个维度。

数据处理:使用SPSS软件对实验前后收集的数据进行T检验等统计分析,以检验干预效果。

(三) 研究结果:数据驱动的发现

通过对比实验组和对照组前后测的数据,研究得出了以下关键结果:

组内前-后测对比:

控制组(表4):经过12周常规体育活动后,其粗大动作总分、位移技能得分和物体控制技能得分与实验前相比,均无统计学上的显著差异。这表明常规活动对幼儿粗大动作发展的促进作用有限。

实验组(表5):经过12周功能性训练后,其各项得分均出现极其显著的提升。

粗大动作总分:从74.22分提升至85.74分。

位移技能得分:从39.62分提升至44.60分。

物体控制技能得分:从34.60分提升至41.14分。

所有提升的显著性水平均为P<0.01。

组间后测对比(表6):

实验结束后,将实验组和控制组的最终成绩进行对比。

结果显示,实验组在粗大动作总分、位移技能得分、物体控制技能得分上,均显著高于控制组,且所有差异的显著性水平均为P<0.01。

具体来看,实验组在物体控制技能上的进步幅度(提升6.54分)尤为突出,表明功能性训练对于投掷、接球、踢球等需要协调和精准控制的技能有极佳的促进效果。

(四) 讨论与分析:为何功能性训练有效?

训练模式的针对性:功能性训练强调多关节、多平面的复合动作模式,高度契合幼儿在日常生活和自然运动中所需的基本技能,因此训练效果能直接迁移到粗大动作发展上。

趣味性与参与度:训练设计充满游戏性和情境性(如模仿动物),能有效激发幼儿的参与兴趣和内在动机,从而保证训练投入度和效果。

神经肌肉系统的全面激活:这种训练方式不仅锻炼大肌肉群,更注重深层稳定肌群、平衡感和本体感觉的协同发展,为粗大动作的流畅、协调和精准提供了坚实的生理基础。

(五) 研究结论与启示

核心结论:本研究通过实证数据证实,为期12周、专为5-6岁幼儿设计的功能性训练,能够显著、全面地促进其粗大动作发展,无论是在位移技能还是物体控制技能方面,其效果均显著优于常规的幼儿园体育活动。

实践启示:

对幼儿体育的启示:功能性训练是一种科学、有效且可行的幼儿体育训练方法,值得在幼儿园体育教学和活动中进行推广和应用。

对教育者的建议:在设计和实施幼儿体育活动时,应注重动作模式的多样性和功能性,将训练融入游戏,从而更高效地促进幼儿基础动作能力的发展,为其终身运动能力和健康生活奠定基础。

主办单位:高新区娄江幼教中心